-
PROHARDVER!
Ez itt, az elektronikával hobbiból foglakozók fórumtémája.
Lentebb összegyűjtötttem néhány elektronikával kapcsolatos, hasznos linket.
Új hozzászólás Aktív témák
-
Gallaxis
tag
-
Gallaxis
tag
Lenne egy kérdésem!
Szükségem lenne olyan tipusú lukas ferritre amit pl. a monitorkábelen vagy nyomtatókábelen használnak a becsatlakozás előtt -gondolom zavarszűrésre!
Van valakinek tippje, hogy hol lehet találni?
Előre is köszi. -
mezis
félisten
válasz
CPT.Pirk
#5188
üzenetére
Tényleg képes lennél tele elektro-szmog-olni egy lakást ?
Próbáld meg modulálni a mikrohullámú sütődet (nyitott ajtóval), csak aztán nehogy ropogósra süljetek !
ez panellakásban azt jelenti, hogy egy falon át még nézhető képet kapok, de egy kicsit több kellene. Ez fölött viszont már szerintem barkácsolni kell, hány decibeles erősítés lenne elég szerintetek, hogy rendes képem legyen két fal mögött is?
-
Van itt valaki aki ért az Eagle (4.16r2) progihoz? Megcsináltam készre a schematic oldalt, de a board-ot már nemtudom

-
PHM
addikt
Kérdeztem már korábban, de hátha:
Nem tud valaki szerelhető miniUSB dugót valahol?
Nagyon kéne vagy 3 darab.
A netet feltúrtam érte, de lehet, hogy csak nem jól kerestem. -
And
veterán
válasz
CPT.Pirk
#5188
üzenetére
Az erősítés egy dolog, a maximális kimeneti szint meg egy másik. Az antennaerősítők kisjelű eszközök, nem lehet belőlük értelmes teljesítményt kipréselni. Szerintem ne akarj szélessávú VHF-UHF jeleket falon továbbítani, mert antenna és teljesítmény hiányában nem nagyon fog menni. Használj inkább mikrós jeltovábbítót vagy koaxot.
-
PHM
addikt
válasz
Hujikolp
#5183
üzenetére
A "B" betű a tranzisztor áramerősítésére utal.
Jelölés nélkül: 70...130
A: alacsony áramerősítés 110...220
B: közepes áramerősítés 200...450
C: nagy áramerősítés 420...800
Egyes típusoknál a "C" jelzés alacsony zajra utal, kisebb max. tápfeszültség mellett.
Hopp, most látom, hogy többen is megelőztek. -
CPT.Pirk
Jómunkásember
Kisérletezgettem ma egy antennaerősítővel, hogy mit lehetne vele kezdeni. VHF-UHF sávon működik, ráírás szerint 25dB-es maximális erősítéssel, ez panellakásban azt jelenti, hogy egy falon át még nézhető képet kapok, de egy kicsit több kellene. Ez fölött viszont már szerintem barkácsolni kell, hány decibeles erősítés lenne elég szerintetek, hogy rendes képem legyen két fal mögött is? 35?
És olyan TDA7360-ast merre tudok venni?
-
And
veterán
válasz
Hujikolp
#5186
üzenetére
Mi kapcsolódik máshova? Nem egészen értem..
Igen, a külső táplálás már OK, de a pufferelés továbbra sem. Én nem fogom megmondani, hogy konkrétan ez jó-e Neked, vagy sem, mert ilyet sosem építettem. Ki kell próbálni egy próbanyákon, de továbbra se tűnik túl univerzálisnak. Ha a jövőben csak egy típust szeretnél égetni, és ahhoz beválik, akkor használd ezt. A soros portot láthatóan nem szabványos módon kezeli (pl. TXD-vonalról vezérelt égetőfeszültség), USB-soros átalakítóval később emiatt is gondjai lehetnek. Ha hozzávesszük azt a tényt, hogy a COM és LPT portok lassan eltűnnek, akkor persze úgyis mindegy
.
Ha egy bevált, valóban univerzális típust szeretnél, akkor legalább egy ilyet építs. A szaggatottal bekerített rész nem kell, és a drága 40-es Textool-foglalat sem létszükséglet a működéséhez. Ez párhuzamos portról működik, rajza és nyákterve is szabadon letölthető. A saját működtető programja nem ingyenes, de több freeware programmal is működik. -
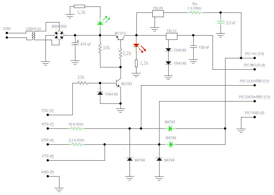
Köszönöm!
Ez jólesz? Ehhez már kell külső 12 volt, ha ez a 12 volt a gép tápjáról kapná, az mennyire jó? Itt a képen más pontra kapcsolódik a PIC-nél, mint a másiknál, az nembaj?
syn7h37ic: erre nem az oldalra nem is gondoltam, a datashetet persze megnéztem, de nemtudtam eldönteni, mert nemvolt benne B betű. -
And
veterán
válasz
Hujikolp
#5180
üzenetére
A 16F628A a típus, a P csak a tokozásra utal (PDIP). De olyan kivitel nincs, hogy 16F628AP, csak olyan, hogy pl. 16F628A-E/P (széles hőmérséklettartományú kivitel, PDIP tokban).
#5181: Egy csomó égető jó hozzá, a 'legjobb' meg teljesen szubjektív. Mindenesetre nem kell szimulátoros, saját processzoros égetőt elképzelni
. Az általad linkelt égető nem tűnik annyira megbízhatónak, mert pl. az égetéshez szükséges tápot is a soros portról szedi, de attól még működhet. Az ilyen szimpla áramkörökkel azért lehet szívni, pl. bizonyos típusokat normálisan éget, másokat nem, és ez a port kivitelétől is függhet. Én valami normális (külön tápról járatott és pufferelt adatvezetékekkel rendelkező) fajtát építenék. Ja, és az égetőhardver csak egy dolog, nem árt hozzá olyan szoftver is, ami megfelelően kezeli az adott hardvert és a programozni kívánt PIC-et is..
Mindegyik flash-alapú PIC-nek elegendő 5 láb az égetéshez: soros adat- és órajel, tápfesz, égetőfesz, GND.
Mod. #5183: nem, a BC547 az mindenképp NPN, az A, B és C utótagok általában a h21 paraméter (béta) tartományára utalnak. -
Egy tranzisztor után mit jelképez a B betű? Azt hogy NPN-es?
BC547Bsyn7h37ic: mitcsináltál vele?

-
A PIC16F628A és a PIC16F628AP között van valami különbség?
-
CPT.Pirk
Jómunkásember
-
#96302336
törölt tag
Nem kell, a levegőben kell lógnia. Viszont eléggé közel építsd egymáshoz a két tranyót. Tekerccsel sem lesz sokkal jobb, egy kis légmagos tekercset rátehetsz, ha gondolod.
Úgy találtam én is ezt a rajzot, de holnap kipróbálom, valahol biztos hever pár alkatrész a fiók mélyén hozzá.
-
#96302336
törölt tag
-
mobilTelefo hívásjezőt valahogy lehet csinálni?
-
PHM
addikt
Na, most talán sikerül:
Nem, láma vagyok... -
PHM
addikt
A relé tekercsével párhuzamosan kösd,
úgy, hogy a csíkkal jelölt vége legyen a +12 V-on.
A szikraoltó kondit pedig kösd a relé 2 kontaktusára.
A kondenzátor lehet metálpapír, műanyag, vagy akár kerámiakondi is,
ezeket mindegy, hogy hogyan kötöd be, nincs polaritásuk.
Ide semmiképp se használj elektrolit kondenzátort! -
-
M0D
csendes tag
Sziasztok!
Aki tudja, milyen értékű dióda és fóliakondi kell egy 12V-es 5A áteresztőképeeségű kapcsolóreléhez, kérem szóljon! (Fontos lenne.)
(a relé átlagos mechanikus, 4 kábelt lehet rajta max. átvezetni)
Köszönöm! -
PHM
addikt
válasz
Winner_hun
#5157
üzenetére
Szvsz korrekt az ára.
Egyetlen hátránya, hogy kettesével tölti az akkukat.
Egy hasonlót használok, annyi a különbség, hogy az enyém egyedileg tölt.
Személy szerint, ha a helyedben lennék, megvenném.
De persze a döntés joga (és felelőssége) a tiéd.
-
PHM
addikt
válasz
Winner_hun
#5151
üzenetére
-
szacsee
nagyúr
válasz
Winner_hun
#5151
üzenetére
MW7798 jó lenne, vagy MW9798?
Itt megnézheted a tulajdonságát!
Itt pedig Shrek nevű ipsét kérdezd, hogy foglalkozik-e még a forgalmazásával...mailcíme a vége felé írja[ Módosította: I_Am ]
-
PHM
addikt
válasz
Winner_hun
#5151
üzenetére
Basszuskulcs!
Igazad van, ezt elnéztem. -
PHM
addikt
válasz
Winner_hun
#5148
üzenetére
Azt hiszem, ez neked való:
http://www.d-audio.hu/category_71/product_1195/product_info.html
Szerintem az ára postaköltséggel együtt is elfogadható.
A töltőárama is kíméletesnek tűnik. -
szacsee
nagyúr
válasz
Winner_hun
#5148
üzenetére
Nekem ilyen van és meg vagyok vele elégedve.
-
PHM
addikt
Egy kérdés:
Nem tudjátok, hol lehet nálunk beszerezni szerelhető miniUSB dugót?
Aljzatot találtam, de a dugóval valahogy nem volt szerencsém. -
PHM
addikt
válasz
Winner_hun
#5144
üzenetére
Szvsz az AAA akkuknak a 700 mA sem igazán kíméletes.
Egyébként nemrég rendeltem külföldről 3 db hasonló 4-es töltőt postaköltséggel
együtt kb 10000 Ft-ért.
Érdemes esetleg szétnézni a neten, mert a Conrad szerintem is túláraz.
Nem is kicsit...
Ja, talán a vaterán is mintha láttam volna hasonlót. -
Winner_hun
félisten
Melyiket érdemesebb megvenni?
AKKUTÖLTŐ CERUZA AKKUKKAL UFC-5 LCD-S
MIKROPROCESSZOROS GYORSTÖLTŐ UFC-8
Nincs szükségem a 8-as töltésre, viszont az kíméletesebben tölti az akkukat.
-
nyunyu
félisten
Tenyleg 4+arnyekolas, csak a kabel billzet feloli vegen 5 tus csati volt, amibol 4 tuske a 4 er volt, az otodikre az arnyekolas volt kotve, de gyarilag rahuztak valami vastagabb gumit a csupasz drotokra, igy ugy tunt, mintha 4 vekony+1 vastag drot lenne a kabelben.
Amugy ma lejartam a talpamat fel Pesten, de termeszetesen nem sikerult ilyen vekony kabelt vennem, plane nem feketeben, ugyhogy vegul a billzet gyari kabelet vagtam szet a toresgatlo +/- 5 centinel, aztan erenkent ujra osszeforraszt.
Most mukodik, csak valahogy sikerult elhagynom a szamologep nyomogombhoz tartozo gumiharangot, igy az most nem muxik.

-
lesaux
veterán
Ma megvettem egy nem túl távoli boltban a földhurok-leválasztót. Nem kábel alakja van, hanem henger, mint az HBO-dekódernek. És 2400 forint volt. De legalább működik, nem búg. Köszönöm mindenkinek az ötletet.
A pc.tavir.hu-s banda meg elmehet a ferde faszb@ így a hetedik napon. -
ReJim
őstag
5eres? az usb csak 4ér + árnyékolás.
a szerelhető usb meg szerintem ritka és aranyárban mérik... tévedtem:hqvideo usb dugasz
-
nyunyu
félisten
Legfeljebb 4mm vastag, legalabb 5 eres fekete szinu kabelt hol lehet kapni?
Ugyanigy erdekelne szerelheto USB A dugo.
(Eltort a draga billzem madzagja, vastagabb nem fer bele.
)Lomexben sajnos egyik sem volt, ma neztem.
-
mezis
félisten
válasz
Winner_hun
#5136
üzenetére
Általában minden drágább, de van ami csak náluk kapható. Ár 10-15 eFt körüli.
[link] -
mezis
félisten
válasz
Winner_hun
#5131
üzenetére
Conrádéknak van egy remek computeres töltőjük AA és AAA-hoz. (Én egyszer magam próbáltam formázni új ceruza akkukat telefonizzóval, miliampermérővel, ... stb., sikerült is úgy felejteni őket, lementek nullára, alig sikerült valamelyes lelket lehelni beléjük.
Azóta mikroprocesszoros töltőra bízom.
)Kéne nekem valami akkulemerítő szerkezet, összebarkácsolnám ha tudnám, hogy milyen ellenállás is kell hozzá. Ceruzaakkukról lenne szó
-
mezis
félisten
A granulátum (humoristák szerint zizi
) szilikagél, páralekötési funkciót látott el.
A vákuum kifejezést szerintem arra használták, hogy ott aztán gáz se ki, se be. De belül is a külső légköri nyomás volt, legfeljebb a levegőnél ritkább gázzal töltve !mielőtt a spéci gázzal töltött üvegek elterjedtek, volt fele olyan széles keretű kivitelben un. vakuumos öveg, ugyan nem teljes vákum, de erősen légritka tér volt a két üveg közt.
volt is benne indikátor granulátum, ha levegőt kap, akkor szészóródik, és látod, hogy már nem szigetel, mehetett cserére.A képcsőben valóban légrika térnek kell lennie (kezd is homályosodni a kép, amikor gázosodik) és az évtizedekkel ezelőtti TV képcsövek előtt plexi védelem volt ! És megfelelő körülmények között robbanni is tudtak. Képcsőcsere kötelező védőfelszerelése a plexi álarc (nem csak védőszemüveg), bőr védőköpeny és védőkesztyű.
Az izzólámpákat kiváló magyar kutatóink munkásságának eredményeképpen nemesgázzal (kripton) töltik.
Az izzólámpa, (hajdanán a képcső) és a tojás az alakjával is sokat tesz a törés (robbanás) ellen.

igen, biztos a tv képcsöve meg az izzólámpa is instabil, és felrobban...
-
Winner_hun
félisten
Kéne nekem valami akkulemerítő szerkezet, összebarkácsolnám ha tudnám, hogy milyen ellenállás is kell hozzá. Ceruzaakkukról lenne szó.
-
Tibor2
csendes tag
Tisztelt Úraim! Nem szakmabeli kisnyugdíjjal rendelkező vagyok.
Szeretnék barkácsolni az önök által gyártott inverter leírássaiból talán megtudnám csinálni.
12V-220V ról szeretném üzemeltetni.Már kaptam trafót: neon 2x500V szekunder,
a tekercselését kérném .Írja meg egyátalán az inverterhez jó-e? Van Hűtőbordám is
15" monitorból, de igértek nagyobbat is,minden alkotórésze jó.Sorkimenő monitor nagyfeszéből 12V ról 230V ot tudok -e csinálni és hogyan?
Az elektronikai rész kb. mennyibe kerül panellel együtt.
MIelőbbi szíves válaszát és segítségét előre is köszönöm:
Tisztelettel: Berki Tibor
email:berkitibor2@freemail.hu -
lesaux
veterán
Nah. Pár napja bementem egy elektronyos cuccokkal foglalkozó boltba, koaxkábeleket meg csatlakozókat is árulnak. Elmeséltem a problémámat, meg hogy egy földhurok-leválasztót kérek. Úgy néztek rám, mintha kísértetet látnának. (Meg is beszéltük a feleségemmel, hogy másnap ő fog bemenni földhurok-leválasztót keresvén, harmadnap meg édesanyám.
)
Rákérdeztem egy tévészervizbe, ott már hallottak ilyenről, de nincs nekik kábel, és szerintük nem is ez okozza a problémát.
(Megpróbáltam fordítva bedugni a DVD-t, de nem segített.)
Aztán két napja megrendeltem erről a pc.tavir.hu-s linkről az eszközt, de egyelőre nem töri össze magát a srác, hogy megírja, mikor és hol vehetem át. Az a jó, hogy mindketten a 18. kerületben lakunk, tehát kb. 15 perces meló lenne, de két napja várok a megoldásra. -
biker
nagyúr
igen, biztos a tv képcsöve meg az izzólámpa is instabil, és felrobban...
mielőtt a spéci gázzal töltött üvegek elterjedtek, volt fele olyan széles keretű kivitelben un. vakuumos öveg, ugyan nem teljes vákum, de erősen légritka tér volt a két üveg közt.
volt is benne indikátor granulátum, ha levegőt kap, akkor szészóródik, és látod, hogy már nem szigetel, mehetett cserére. -
djyuri
őstag
Sziasztok!
Egy kis pontosítás ügyében szeretnék segítséget kérni

Lenne nekem egy ilyenem Bár ebből a 130-as verzió. Lábkiosztásra ugyanaz.
A kérdés pedig az volna,hogy a 130-as verzió +/-63V-os. De nekem 64,3V-os a tápegységem.
Persze háztartástől függően felmehet 66V-ra is.
A linken látható 110-es verziónak +/- 54V-ot adtak meg a boltban is,de a linken mégis mindjárt az elején található PDF-ben pedig egy No signal-os állapotban 61,5V szerepel.tehát ha a kisebbik ekkora külömbséget elvisel,akkor a 130-as verzó képes lenne elviselni a 66V-ot?
Köszönöm a reakciókat

üdv.:Gábor
-
lesaux
veterán
Jó, hogy írtál, ezt még kipróbálom, legalább ingyen van.

Pont akartam is írni egyébként. Ha lejátszunk egy felvett műsort, és a pause gombbal kimerevítjük a képet, akkor is búg, hangosításnál jobban búg. Ez vajon cáfolja vagy megerősíti a földhurok elméletünket?
De mindeképpen kipróbálom fordítva bedugni a DVD-t, köszi. -
becuszabi
aktív tag
-
sksporky
tag
Háát kicsit nehéz lenne beállítani a fotocellára a láthatatlan pontot
de mindenképp az ajánlott ha már van egy jól beállított pozíció.A láthatatlan lézer is rongálja a szemet?
-
mezis
félisten
válasz
sksporky
#5117
üzenetére
És aztán tudd elég gyorsan kapkodni a lábad, ha az ablak mögül előpattan egy gorilla...

Esetleg próbálkozz a látható tartományon kívüli LASER-el.
Valahol már volt ebből probléma: egy újsághír szerint egy ember azzal szórakozott, hogy a landolni készülő repülőgépek pilótáját vakította LASER-el.
a lézerrel rávilágítasz egy ablakra
-
sksporky
tag
pofon egyszerű,egy fejhallgatóról levágod a füleseit,raksz a helyére egy fotoelemet,ezt bedugod egy felvevőeszközbe(magnó,laptop,pc,mp3) a lézerrel rávilágítasz egy ablakra,amiről visszaverődik a fotoelemre(ha arra fókuszálod) a nyaláb,felvételt rögzitesz,feltekered a hangerőt és hallod ami az üveg mögött zajlik.()természetesen a mic-be kell dugni)
-
sksporky
tag
Ezt sasoljátok,ne lézeres mikrofon 5-600Ft-ért

-
mezis
félisten
Próbáltad már a DVD-s szerkezetet fordítva bedugni a 230 V-ba ? (Az én DVD lejátszóm -Yamada- az egyik irányban enyhén csipked, fázisceruza világít.
? Miért nem tesznek védőföldeléses csatlakozót rá, ha már úgyis bádogból készítették a dobozát ?Megnéztem a tápegységét: kapcsolóüzeműnek tűnik, mint a PC-ké. Az asztali PC-knél kötelező a védőföld, különben a házon megjelenhet a fél hálózati feszültség (állítólag kondenzátorok "gondoskodnak" erről). Tapasztaltam, azt is, hogy ez koax. ethernetnél problémát okozhat, de nem feltétlenül a vétkes PC-nél.
? DVD lejászónál ilyen esetben nem kellene védőföldelés (vagy kötelelező tartozékként egy fázisceruza
) ?A kábeltévé drótja meg van osztva egy pár száz forintos splitterrel, hogy a tunerkártyába is elérjen. Gyönyörű a kép a tévén és a gépemen is. De egy baj van. Ha a tévé előtti DVD-felvevőre kapcsolunk, akkor búg a tévé. Ha felhangosítjuk, akkor még jobban búg. És értelemszerűen a felvett adások is búgnak lejátszáskor.
Ez mitől lehet? -
sksporky
tag
Köszi minden helpet skacok,hihetetlen ez az aktivitás

-
lesaux
veterán
Lehet, hogy nem ez a megfelelő topic, de azért megpróbálom. A kábeltévé drótja meg van osztva egy pár száz forintos splitterrel, hogy a tunerkártyába is elérjen. Gyönyörű a kép a tévén és a gépemen is. De egy baj van. Ha a tévé előtti DVD-felvevőre kapcsolunk, akkor búg a tévé. Ha felhangosítjuk, akkor még jobban búg. És értelemszerűen a felvett adások is búgnak lejátszáskor.
Ez mitől lehet?
(A fenti sok berendezés előtt van egy konnektorba dugható elosztó, ha ez számít valamit.) -
Ja no
aktív tag
de mivel a drótok kézzel lennének ültetve, azse biztos, hogy kijön két rétegen úgy, hogy azonosak legyenek a vezetőhosszak.
(BTW egy kétrétegű lőtstoppos panel mintagyártása is vhol 8kHUF környékéről indul. Ebben még nincs tervezés/szaladgálás, netán ismétlés, ha valami nem menne. És a fenti ár is igazából sufnituning. A hitelap pl 20k környékén fog neki egyáltalán bárminek is...)
Új hozzászólás Aktív témák
- AMD Ryzen 9 / 7 / 5 9***(X) "Zen 5" (AM5)
- Samsung Galaxy A56 - megbízható középszerűség
- Telekom otthoni szolgáltatások (TV, internet, telefon)
- Formula-1
- PlayStation 5
- Futás, futópályák
- sziku69: Fűzzük össze a szavakat :)
- Lexus, Toyota topik
- eBay-es kütyük kis pénzért
- A ZTE sem maradt adós csúcstelefonnal
- További aktív témák...
- Vadonatúj, bontatlan iPhone 17 256GB kék KÁRTYAFÜGGETLEN! 1 év Apple garancia!
- (Használt/Used) Huawei Mate 20 Pro - 128 GB - Midnight Blue (Unlocked/Kártyafüggetlen)
- Gigabyte B450M S2H + Ryzen 5 1400 + MSI GTX 1650 Super 4GB
- "Szinte Új" iPad Pro 12.9 (3. gen) + Apple Pencil 2 + Smart Folio tok
- ASUS TUF Gaming VG34VQL3A 34" Ívelt Gamer Monitor
- MacBook felvásárlás!! MacBook, MacBook Air, MacBook Pro
- Új Asus 16 ROG WUXGA IPS 165Hz G-Sync i9-14900HX 32GB 1TB Nvidia RTX 4070 8GB 140W Win11 Garancia
- TELJES KÖRŰ IT BESZERZÉS
- Gamer PC-Számítógép! Csere-Beszámítás! I7 12700E / RTX 3060Ti / 32GB DDR4 / 512GB Nvme SSD
- HIBÁTLAN iPhone 11 Pro 64GB Midnight Green -1 ÉV GARANCIA -Kártyafüggetlen, MS3372
Állásajánlatok
Cég: Promenade Publishing House Kft.
Város: Budapest
Cég: NetGo.hu Kft.
Város: Gödöllő



.








, és USB-s (gondolom azért kell a dugó), akkor 5 eres (árnyékolt) kábelt végy, pl. amit riasztókhoz szokás használni.
)



ekkold

