Javuló GPU-piac, elkelt a Harman, jön a Ballistix
Mozgalmasnak volt mondható ez a hét, hiszen több dolog is történt, amivel megérte kicsit mélyebben is foglalkozni, vagy legalábbis elgondolkodni rajta, hogy merre tartanak egyes iparágak és a fejlődés, illetve ennek fényében hogy alakulnak az eladások.
Hirdetés
Rögtön kiemelendőek a JPR (John Peddie Research) kutatásai, amelyek kifejezetten a VGA-piacra koncentrálnak. A szegmens aktuális állását folyamatosan monitorozó kutató- és elemzőcég szokás szerint nyilvánosságra hozta az elmúlt negyedévet vizsgáló eredményeit, amelyben most végre nem arról számoltak be, hogy mekkorát buktak a dedikált GPU-piacon lévő szereplők, hanem végre pozitív hírekkel szolgáltak, legalábbis a körülményekhez képest. De nem csak ezt vizsgálta a piackutató csapat, hanem összegezték azt is, hogy videokártya tekintetében milyen hardveren játszanak a játékosok, és az eredményeket PC-re és konzolra is lebontották, így egy érdekes összehasonlítás születhetett.
Maradva a VGA-knál még egy picit, a chipgyártók és a partnergyártók is összekaphatnák magukat, már ami a PC-s vonalat illeti, ha nem szeretnének hosszabb távon még több vásárlót veszíteni. Az utóbbi időben egyre inkább trend, hogy lazul a fegyelem és a minőségellenőrzés, így kvázi a vásárlók és a felhasználók élő bétateszterként funkcionálnak. Jó példa erre, hogy a vállalatok a nagy driverhajrában egyre többször adnak ki valóban selejtes meghajtóprogramot; most az NVIDIA tenyerelt megint bele ebbe a problémába. A sokak szemében makulátlan EVGA sem volt szerencsés, melegedő VGA-iról már korábban beszámoltunk, az ehhez szükséges hibajavítás BIOS formájában szintén a napokban futott be. Egyébként a drivermizériára a héten az AMD is rátett el lapáttal.

Videokártyák ide, javuló eladási statisztika oda, a héten a legforróbb hírek nem ezek voltak. Azt ugyanis a Samsung szállította, méghozzá azzal, hogy irdatlan mennyiségű pénzért felvásárolja az amerikai Harman csoportot, mely a hifi és audiovilág számos meghatározó márkáját birtokolja (a teljesség igénye nélkül hozzájuk tartozik a Harman/Kardon, JBL, Infinity, Mark Levinson stb.). Bármilyen meglepő, a Harman bevételének nagyobb részét nem ez a szegmens szállította, és a Samsungnak sem erre fájt elsősorban a foga, hanem ennél egy sokkal zsírosabb falatra, ami új kihívások elé állíthatja a koreai céget. A gyártó Magyarországon is képviselteti magát, így hazai alkalmazottakat is érint a kérdés.
Ha már szórakoztatóelektronika és Samsung, akkor megemlítendő a QLED technológia, melyet a vállalat az LCD leváltására szán, de úgy tűnik, itt is hasonló problémába ütköztek, mint az OLED esetében. Ellenben a másik dél-koreai vállalat, az LG boldogan elvan az OLED-del, a pletykák szerint már a jövő évben előrukkolhatnak egy olyan tévécsaláddal, amiben a korábban már demózott, alig 1 milliméter vastag panelt használnák. Technikai nyalánkságként egy Canon projektort is bemutattunk, ami olyan hívószavakkal kecsegtet, minta 4K, a HDR és a lézeres fényforrás, de az árát jobb nem megnézni.
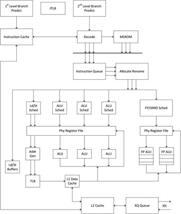
Visszazökkenve a klasszikusabb hardveres vonalra, érdemes egy pillantást vetni az Intel nemrég bejelentett Apollo Lake platformjának Goldmond kódnevű magjára, amiről most végre kiderült, hogy miben más, mint az alapot adó Silvermont mag. Emellett a Micron alá tartozó Crucial bejelentette, hogy az általuk, a prémium termékeknél használt Ballistix terméknevet teljesen önálló márkanévvé fejlesztik, ahogy azt tette a Kingston a HyperX-szel évekkel ezelőtt.
Frissült a szuperszámítógépeket listázó top500.org rangsora is, ahol az első tíz helyen volt némi változás. Zárásként pedig álljon itt a Google azon híre, ami az androidos eszközök gyorstöltésére vonatkozik: eszerint a cég bekeményített, és csak a szabványos eljárásokat fogja támogatni a jövőben. Úgy tűnik, a burkolt fenyegetés már meg is tette a hatását.

További hardveres hírek az utolsó oldalon található videós hírösszefoglalóban láthatók.
A cikk még nem ért véget, kérlek, lapozz!




